Sommaire
Les domaines origine et destination sont spécifiés dans le paramétrage des liens à dupliquer.
Ces données sont utilisées lors de la génération d'un plan (TGPB), de la génération de demandes d'achats à partir d'un plan de réapprovisionnement (TGDAP) et de la génération des ordres de production à partir d'un plan (TGOR). Suivant ce paramétrage, ces traitements copient les liens du domaine origine vers l'entité cible.
Exemple
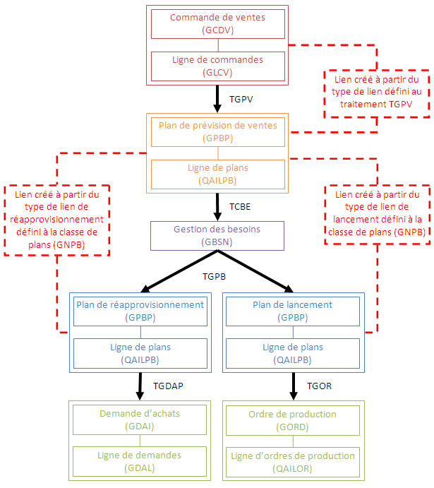
En utilisant le calcul des besoins (TCBE), il est possible de générer des ordres de production (GORD) ainsi que des demandes d'achats (GDAI) à partir d'une commande de ventes (GCDV).
Au cours des différents traitements permettant de générer les ordres de production ou les demandes d'achats, des liens sont automatiquement créés.
Lors de la génération d'un plan à partir des ventes (TGPV), un lien est créé entre la commande de ventes (GCDV) et le plan (GPBP) de prévision de ventes ou de fabrication généré.
Lors de la génération d'un plan (TGPB) à partir des besoins (GBSN), un lien est établi entre le plan utilisé pour la génération et le plan de lancement ou de réapprovisionnement.

Suivant le paramétrage des liens à dupliquer (GOLAD), il est possible de faire suivre les liens existant entre les commandes de ventes et le plan lors de la génération d'un plan (TGPB). Voir le schéma ci-dessus, premier lien créé à partir du type de lien du traitement (TGPV).
Pour cela, il faut qu'un paramétrage existe dans les liens à dupliquer (GOLAD) pour le domaine origine "Commande de ventes" et le domaine destination "Plan de production".
A partir de ce paramétrage, les liens suivants seront créés (liens en rouge) :

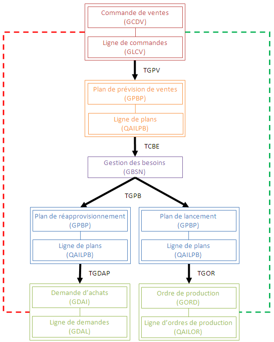
De plus, lors de la génération d'une demande d'achats (TGDAP) et de la génération d'un ordre de production (TGOR), il est possible de faire suivre les liens entre les commandes de ventes et le plan utilisé pour la génération de la demande d'achats ou de l'ordre de production.
Pour cela, il faut que deux paramétrages existent dans les liens à dupliquer (GOLAD) pour le domaine origine "Commande de ventes" et le domaine destination "Commande d'achats" et pour le domaine origine "Commande de ventes" et le domaine destination "Ordre de production".
A partir de ces paramétrages, les liens suivants sont créés (liens en rouge et en vert) :

Données
Origine
Domaine des liens à dupliquer.
Les domaines origine gérés sont :
| Domaine | Précision du domaine | Libellé |
|---|---|---|
| A | Commande/demande d'achats | |
| D | P | Plan de production |
| P | Ordre de production | |
| V | VC | Commande de ventes |
| V | VS | Statistique de ventes |
Domaine
Précision
Destination
Domaine sur lequel les liens sont dupliqués.
Les domaines destination gérés sont :
| Domaine | Précision du domaine | Libellé |
|---|---|---|
| A | Commande/demande d'achats | |
| D | P | Plan de production |
| P | Ordre de production |