Sommaire
- Principe général
- Conditions requises pour le calcul du prix de revient
- Exemple de formules à valoriser
- Sélection des fabrications à valoriser
- Mise en application sur l'exemple
- Principe de valorisation des fabrications
- Mise en application sur l'exemple
- Valorisation des produits du niveau 0
- Valorisation des produits du niveau n
- Conditions de calcul du prix moyen
- Principe de calcul du prix moyen
- Mise en application sur l'exemple
- Mise à jour des prix dans GAAX, GFAX et GAPX
- Description du compte-rendu
- Pourquoi la fabrication n'est pas présente dans le compte-rendu ?
- Pourquoi la fabrication n'a pas pu être valorisée ?
Principe général
Ce traitement a pour but de valoriser n'importe quelle fabrication définie au niveau des formules, nomenclatures et gammes (GFNG).
Il peut s'agir aussi bien du produit leader de la formule (produit référencé au niveau de l'en-tête de formule (GFNG)), que d'un coproduit (produit fabriqué référencé au niveau des lignes de formule (QAIFNL)).
Définition des termes employés dans cette documentation
- Chemin de fabrication (ou chemin principal) : chemin pour lequel il y a égalité entre le code "Chemin" et le champ "Valorisation" dans la gestion des chemins (GCHM) ;
- Chemin de contrôle (ou chemin secondaire) : chemin pour lequel il n'y a pas égalité entre le code "Chemin" et le champ "Valorisation" dans la gestion des chemins ;
- Coût de fabrication : coût calculé pour un chemin de fabrication (ou chemin principal) donné ;
- Coût de contrôle : coût calculé pour un chemin de contrôle (ou chemin secondaire) donné ;
- Coût de production : coût de fabrication + coût de contrôle pour une fabrication. Dans le cas d'une matière contrôlée, le coût de production = prix d'achat de la matière + coût de contrôle ;
- Coût moyen de production : moyenne des coûts de production d'un article de production (GARPP) sur le même chemin de valorisation.
Conditions requises pour le calcul du prix de revient
Toutes les fonctions des articles et ressources de production (GARPP) doivent au préalable être renseignées pour qu'elles puissent être référencées au niveau des compositions des prix standard des formules (QAICPSF) et/ou des compositions des prix standard des articles (QAICPSA).
La valorisation des fabrications s'appuie en grande partie sur un calcul de répartition des consommations par fabrication. Il n'est donc pas possible de lancer un calcul de prix de revient sans avoir préalablement calculé ces répartitions sur l'ensemble des formules d'où sortent ces fabrications.
Pour qu'un produit soit valorisé, il faut qu'au moins une partie des consommations lui soit affectée.
Dans une formule simple à un seul produit fabriqué, 100% des utilisations entrent dans la valorisation du produit leader.
Voir le calcul des répartitions des lignes de formule.
Exemple de formules à valoriser
Ci-dessous, les formules qui illustrent les différents calculs des prix.
Prérequis sur ces formules, pour des raisons de simplification :
- la quantité est toujours égale à 1 ;
- le prix de chaque matière première et ressource est de 1 EUR ;
- les filières et sites sont identiques sauf si précisé ;
- les formules de contrôle utilisent la même opération "OPECTL".
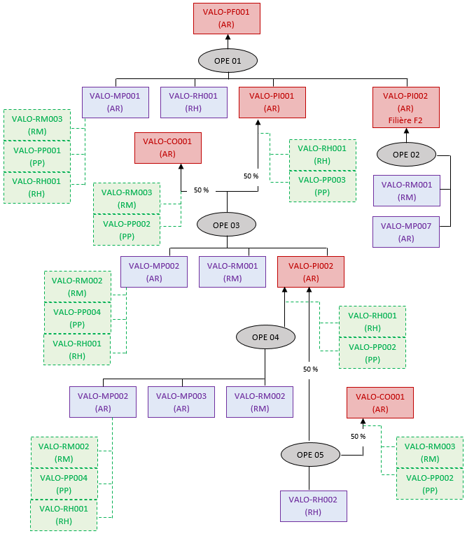
Formules sur le chemin PRD1 avec chemin de valorisation PRD1 et chemin CTL1 pour celles de contrôles (en vert) avec chemin de valorisation PRD1
(Figure 1)
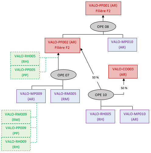
Formules sur le chemin PRD2 avec chemin de valorisation PRD2 et chemin CTL2 pour celles de contrôles (en vert) avec chemin de valorisation PRD2
(Figure 2)

| Chemin | Chemin de valorisation |
|---|---|
| PRD1 | PRD1 |
| CTL1 | PRD1 |
| PRD2 | PRD2 |
| CTL2 | PRD2 |
Sélection des fabrications à valoriser
La sélection des produits à valoriser se fait en deux étapes.
La première étape consiste à extraire un ensemble de formules, nomenclatures et gammes (GFNG). Ce premier niveau de sélection est donné par les fourchettes de la soumission (fourchette de produits leader, de dates de validité et de chemins), ainsi que par les transactions de sélection des formules (TSFNG) et de sélection des chemins (TSCHM).
A partir de cet ensemble de formules, la seconde étape consiste à sélectionner les produits à valoriser. Cette étape s'appuie sur les transactions de sélection des articles s'appliquant aussi bien aux produits leader qu'aux coproduits (sélection des articles (TSARTC) ne portant que sur les articles de production de catégorie "AR" et sélection des articles de production (TSARP) pour affiner la recherche toutes catégories).
Pour qu'un produit soit valorisé, il faut qu'au moins une partie des consommations lui soit affectée.
Une liste des fabrications à valoriser, triée par formule (article de production (GARPP) leader, chemin, date de validité), par article produit et par opération de sortie de la production, est ainsi obtenue et éditée. Chaque fabrication porte un numéro unique permettant de l'identifier plus facilement et de la référencer par la suite (formule et ligne de fabrication).
Attention :
Le traitement ne valorise que les fabrications des formules répondant aux critères de sélection. Donc, pour valoriser un produit fini utilisant un produit intermédiaire, il faut absolument que la formule du produit intermédiaire soit sélectionnée pour qu'il soit valorisé lui aussi. Si ce n'est pas le cas, le calcul traitera le produit intermédiaire comme il traite les matières premières car il ne trouve pas de formule de fabrication sur celui-ci. Par conséquent, il essaie de lire le prix et non de le calculer.
Pour être considéré et traité comme un produit intermédiaire un article doit être à la fois produit et consommé dans l'ensemble des formules sélectionnées. Cette condition s'applique au code article. Il n'est pas nécessaire que ce soit l'article de production (dans sa définition complète, filière et site identiques).
Par exemple, un article est fabriqué. Son code est "PI", sa filière "F1" et son site "S1". Pour qu'il soit produit intermédiaire, il suffit qu'il soit utilisé sur le même code "PI", pour une filière "F2" et un site "S2".
Mise en application sur l'exemple
Ci-dessous, la vue éclatée par formule des schémas multi-niveaux de l'exemple initial.
Formules extraites de la Figure 1

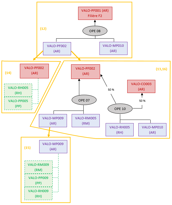
Formules extraites de la Figure 2


D'après l'exemple décrit plus haut et avec les explications ci-dessus, la liste des fabrications à valoriser est la suivante :
| N° | Produit leader | Produit | Filière | Opération | Chemin | Chemin de valorisation |
|---|---|---|---|---|---|---|
| Figure 1 | ||||||
| 1 | VALO-PF001 | VALO-PF001 | F1 | OPE 01 | PRD1 | PRD1 |
| 2 | VALO-MP001 | VALO-MP001 | F1 | OPECTL | CTL1 | PRD1 |
| 3 | VALO-PI001 | VALO-PI001 | F1 | OPE 03 | PRD1 | PRD1 |
| 4 | VALO-PI002 | VALO-PI002 | F2 | OPE 02 | PRD1 | PRD1 |
| 5 | VALO-PI001 | VALO-PI001 | F1 | OPECTL | CTL1 | PRD1 |
| 6 | VALO-PI001 | VALO-CO001 | F1 | OPE 03 | PRD1 | PRD1 |
| 7 | VALO-CO001 | VALO-CO001 | F1 | OPECTL | CTL1 | PRD1 |
| 8 | VALO-MP002 | VALO-MP002 | F1 | OPECTL | CTL1 | PRD1 |
| 9 | VALO-PI002 | VALO-PI002 | F1 | OPE 04 | PRD1 | PRD1 |
| 10 | VALO-PI002 | VALO-PI002 | F1 | OPECTL | CTL1 | PRD1 |
| 11 | VALO-PI002 | VALO-CO001 | F1 | OPE 05 | PRD1 | PRD1 |
| Figure 2 | ||||||
| 12 | VALO-PF001 | VALO-PF001 | F2 | OPE 08 | PRD2 | PRD2 |
| 13 | VALO-PF002 | VALO-PF002 | F2 | OPE 07 | PRD2 | PRD2 |
| 14 | VALO-PF002 | VALO-PF002 | F2 | OPECTL | CTL2 | PRD2 |
| 15 | VALO-MP009 | VALO-MP009 | F1 | OPECTL | CTL2 | PRD2 |
| 16 | VALO-PF002 | VALO-CO003 | F2 | OPE 10 | PRD2 | PRD2 |
Principe de valorisation des fabrications
Toutes les fabrications sont classées par niveau selon leur dépendance.
Le niveau 0 référence l'ensemble des fabrications pour lesquelles aucun des produits à répartir n'est référencé dans la liste des fabrications.
Le niveau 1 référence l'ensemble des fabrications pour lesquelles les produits à répartir ne sont pas référencés dans la liste des fabrications, ou ont tous été valorisés dans le niveau 0.
...
Le niveau n référence l'ensemble des fabrications pour lesquelles les produits à répartir ne sont pas référencés dans la liste des fabrications, ou ont tous été valorisés dans un niveau inférieur au niveau n.
Pour chacune des fabrications, une liste des produits à lui répartir est dressée (voir le calcul des répartitions des lignes de formule).
Pour chacune des répartitions (en quantité et/ou en pourcentage), deux cas peuvent se présenter, suivant que l'article à répartir apparaisse ou non dans la liste des fabrications sélectionnées en début de traitement.
A noter que si l'article à répartir est dans la liste des fabrications, il a forcément été valorisé dans un des niveaux inférieurs.
Important : le traitement tient compte de la caractéristique "Prix Théorique" du mode de production (GMOP) de la ligne de formule (QAIFNL) du produit à répartir. Si "Prix Théorique" n'est pas coché, la quantité sera automatiquement 0, donc le coût réparti sera également de 0. Si on est sur une ligne de fabrication (exemple : produit intermédiaire), tous les produits de sa composition auront un coût de 0 également.
Cas 1 : L'article à répartir n'apparaît pas dans la liste des fabrications
C'est le cas lorsque cet article de production est une matière ou une ressource ne faisant jamais l'objet d'une fabrication. Il peut également s'agir d'un produit intermédiaire dont la "sélection des fabrications à valoriser" (voir chapitre précédent) exclut toutes ses formules de fabrication.
Une lecture du prix de l'article est donc faite dans les prix des articles (GAAX), ou dans les prix à date (GAPX) si une lecture des prix stocks est demandée à la soumission pour les articles de catégorie "AR". Si le prix existe dans GAPX et pas dans GAAX et que la "Mise à jour de prix des articles de production" est demandée, une copie du prix de GAPX dans GAAX est faite pour tous les articles de production rattachés à l'article stocké.
Important : la version lue dans GAAX est uniquement la version figée.
Le couple, article de production fabriqué (formule de fabrication et produit fabriqué), article de production réparti est ainsi référencé avec des informations utiles à la mise à jour des prix des formules (GFAX) et des compositions des prix standard des formules (QAICPSF) telles que :
- la quantité de produit fabriqué ;
- la quantité de produit réparti ;
- le prix unitaire du produit réparti ainsi que son montant ;
- l'opération de formule à laquelle le produit réparti est rattaché ;
- le palier de la ligne du produit réparti.
A noter :
a) Des exceptions de valorisation (exceptions des objectifs par traitement (GOTE) et/ou exceptions par objectif, fonction et action (GOFE)) peuvent être gérées avec :
- le domaine "P" ;
- le dépôt d'affectation de la ligne de formule (QAIFNL) à répartir s'il est renseigné, sinon le dépôt de localisation de l'article de production (GARPP). Les exceptions peuvent également être faites par rapport au regroupement de ces mêmes dépôts (suivant l'occurrence DEPOT du paramètre AUTPRX) ;
- la classe d'ordres référencée dans la formule, nomenclature et gamme (GFNG) du produit valorisé ;
- le mode de production de la ligne de formule (QAIFNL) à répartir.
b) Le calcul de la quantité fabriquée dépend du fait que l'on traite une fabrication de produit leader de formule ou un coproduit.
Pour une fabrication de produit leader, la quantité de produit fabriqué correspond à la quantité référencée :
- dans l'en-tête de la formule ;
- dans l'article de production (GARPP), pour la quantité économique, habituelle ou minimale.
Le choix de l'une ou l'autre des quantités fabriquées est fait au niveau de la soumission du traitement.
Pour un coproduit, la quantité de produit fabriqué correspond à la quantité coproduite pour une fabrication de produit leader donnée par la règle décrite ci-dessus (prise en compte des KT de la formule).
c) La quantité de produit réparti correspond à la quantité nécessaire pour une fabrication de produit leader donnée par la règle décrite ci-dessus (prise en compte des KT de la formule) sur laquelle est appliqué le coefficient de répartition de cette ligne sur la fabrication traitée (voir le calcul des répartitions des lignes de formule).
Cependant, il existe quelques exceptions à cette règle, et en particulier lorsque la répartition de la ligne de formule est faite en quantité et en pourcentage. Dans ce cas, ce n'est pas la quantité précédemment calculée qui est retenue, mais la quantité de répartition.
Cas particulier d'une ligne de formule à répartir avec la caractéristique "Proportionnel groupe"
Pour rappel, la caractéristique "Proportionnel groupe" d'une ligne de formule (QAIFNL) permet d'affecter un montant à cette ligne en fonction des montants des autres lignes de formule de même groupe.
Le montant de cette ligne correspond à une partie du cumul des montants de toutes les lignes de formule du groupe.
Dans cette configuration :
- la quantité de produit réparti correspond au cumul des montants des lignes du groupe auquel est appliqué le coefficient de répartition de cette ligne sur la fabrication traitée (voir le calcul des répartitions des lignes de formule) ;
- le prix unitaire de l'article réparti correspond au coefficient à appliquer.
Cas 2 : L'article à répartir apparaît dans la liste des fabrications
Dans ce cas, la totalité de la composition du prix de l'article de production (QAICPSA) à répartir est rattachée au produit fabriqué :
- au prorata de la quantité à répartir pour la fabrication (suivant le KT et le coefficient de répartition) ;
- en gérant une exception suivant la fonction de l'article de production composant apparaissant dans la composition du prix de l'article à répartir (article répondant au cas 1 présenté ci-dessus). La valeur testée 1 de cette fonction permet de ne pas reporter le montant de cet article sur la fabrication.
A noter : Dans le cas où le calcul du prix moyen est demandé sur l'article à répartir, c'est la composition de ce prix moyen qui est rattachée au produit fabriqué.
Mise à jour des prix
Une fois que tous les composants de la fabrication sont rattachés à sa composition, une mise à jour des prix est possible.
Voir chapitre "Mise à jour des prix dans GAAX, GFAX et GAPX" de cette documentation.
Mise en application sur l'exemple
Valorisation des produits du niveau 0
Liste des produits valorisables dès le premier niveau :
| N° | Produit leader | Produit | Filière | Opération | Chemin | Chemin de valorisation |
|---|---|---|---|---|---|---|
| Figure 1 | ||||||
| 2 | VALO-MP001 | VALO-MP001 | F1 | OPECTL | CTL1 | PRD1 |
| 4 | VALO-PI002 | VALO-PI002 | F2 | OPE 02 | PRD1 | PRD1 |
| 5 | VALO-PI001 | VALO-PI001 | F1 | OPECTL | CTL1 | PRD1 |
| 7 | VALO-CO001 | VALO-CO001 | F1 | OPECTL | CTL1 | PRD1 |
| 8 | VALO-MP002 | VALO-MP002 | F1 | OPECTL | CTL1 | PRD1 |
| 10 | VALO-PI002 | VALO-PI002 | F1 | OPECTL | CTL1 | PRD1 |
| 11 | VALO-PI002 | VALO-CO001 | F1 | OPE 05 | PRD1 | PRD1 |
| Figure 2 | ||||||
| 14 | VALO-PF002 | VALO-PF002 | F2 | OPECTL | CTL2 | PRD2 |
| 15 | VALO-MP009 | VALO-MP009 | F1 | OPECTL | CTL2 | PRD2 |
| 16 | VALO-PF002 | VALO-CO003 | F2 | OPE 10 | PRD2 | PRD2 |
Valorisation d'une matière contrôlée
Exemple de valorisation sur la formule de contrôle numéro 2 de la matière VALO-MP001 :

Grâce à la liste des produits à lui répartir qui est dressée à partir du calcul des répartitions des lignes de formule, on connait la composition de VALO-MP001. Pour cet exemple: VALO-RM003, VALO-PP001 et VALO-RH001 rentrent dans sa composition à 100%. Donc le coût de contrôle de VALO-MP001 est égal à la somme des matières et/ou ressources qui le composent. En l'occurrence et pour une question de simplification les quantités de chaque matière et ressource sont égales à 1 ainsi que leur prix 1 EUR.
Résultat : le coût de contrôle de VALO-MP001 est égal à 3 EUR.
Dans les prix des formules (GFAX) on trouvera le coût de contrôle de VALO-MP001 à 3 EUR et sa composition dans le détail des prix de formule (QAICPSF).
Au niveau des prix des articles (GAAX), au coût de contrôle est ajouté le prix d'achat de la matière contrôlée, ici 1 EUR donc le coût de production est de 4 EUR. Dans sa composition, en plus du détail de sa composition, une ligne de détail avec le prix d'achat de VALO-MP001 est ajoutée.
Pour les autres formules de contrôle (chemin CTL1 et CTL2) le principe est similaire.
Valorisation d'une fabrication non contrôlée
Exemple de valorisation sur la fabrication numéro 16 du produit VALO-CO003 :

C'est le même principe que l'exemple ci-dessus, le coût de fabrication du VALO-CO003 est égal à la somme des prix des matières et/ou ressources qui le composent. C'est-à-dire VALO-RH005 et VALO-MP010. Attention dans cet exemple ils rentrent uniquement à 50% dans la fabrication.
Résultat: le coût de fabrication = Prix VALO-RH005 x 50% + Prix VALO-MP010 x 50% = 0.5 EUR + 0.5 EUR = 1 EUR au niveau de GFAX.
Dans GAAX le coût de production est le même parce qu'il n'y a pas de coût de contrôle.
Pour les autres formules de fabrication (chemin PRD1 et PRD2) pouvant être traitées sur ce niveau le principe est similaire.
Attention : certains coûts de production ne peuvent pas être calculés à ce niveau. Pour pouvoir calculer le coût de production, il faut que tous les coûts de contrôle et de fabrication sur l'article de production pour le chemin de valorisation soient calculés.
Par rapport à notre exemple, le coût de production du VALO-CO001 ne peut pas être calculé parce qu'à ce niveau on ne connait que le coût de fabrication et le coût de contrôle dans la formule du VALO-PI002 (figure 1). Mais pas celui de la formule du VALO-PI001 (figure 1).
Valorisation des produits du niveau n
A ce niveau, le traitement connait certains coûts de fabrication, de contrôle, voire de production des niveaux n-X.
Sur l'exemple, les coûts calculés au niveau 0 :
| N° | Produit leader | Produit | Filière | Opération | Chemin | Chemin de valorisation | Coût de fabrication ou de contrôle |
|---|---|---|---|---|---|---|---|
| Figure 1 | |||||||
| 2 | VALO-MP001 | VALO-MP001 | F1 | OPECTL | CTL1 | PRD1 | 3,00 |
| 4 | VALO-PI002 | VALO-PI002 | F2 | OPE 02 | PRD1 | PRD1 | 2,00 |
| 5 | VALO-PI001 | VALO-PI001 | F1 | OPECTL | CTL1 | PRD1 | 2,00 |
| 7 | VALO-CO001 | VALO-CO001 | F1 | OPECTL | CTL1 | PRD1 | 2,00 |
| 8 | VALO-MP002 | VALO-MP002 | F1 | OPECTL | CTL1 | PRD1 | 3,00 |
| 10 | VALO-PI002 | VALO-PI002 | F1 | OPECTL | CTL1 | PRD1 | 2,00 |
| 11 | VALO-PI002 | VALO-CO001 | F1 | OPE 05 | PRD1 | PRD1 | 2,00 |
| Figure 2 | |||||||
| 14 | VALO-PF002 | VALO-PF002 | F2 | OPECTL | CTL2 | PRD2 | 2,00 |
| 15 | VALO-MP009 | VALO-MP009 | F1 | OPECTL | CTL2 | PRD2 | 3,00 |
| 16 | VALO-PF002 | VALO-CO003 | F2 | OPE 10 | PRD2 | PRD2 | 1,00 |
En plus de ces coûts de fabrication ou de contrôle, les coûts de production suivants sont également connus :
| Produit | Filière | Coût de production |
|---|---|---|
| VALO-MP001 | F1 | 4,00 |
| VALO-PI002 | F2 | 2,00 |
| VALO-MP002 | F1 | 4,00 |
| VALO-MP009 | F1 | 4,00 |
| VALO-CO003 | F2 | 1,00 |
Valorisation d'une fabrication contrôlée
Exemple de valorisation sur la fabrication numéro 13 du produit VALO-PF002 (figure 2) sur la filière F2 qui comprend un coût de contrôle et un coût de fabrication :

Composition de cette fabrication sur le chemin principal (ou de fabrication) :
- VALO-MP009,VALO-RM005 ;
- 50% de ce qui rentre dans l'opération OPE 10 à savoir VALO-RH005 et VALO-MP010.
Pour chacun de ces composants la question est de savoir si ce composant est lui-même composé. Ce qui est le cas pour le VALO-MP009. Pour celui-là, le détail du coût de production (présent dans le détail des prix article (QAICPSA)) de VALO-MP009 est remonté au niveau du détail de VALO-PF002 (filière F2).
Pour VALO-RM005, VALO-RH005 et VALO-MP010 une lecture du prix est faite et remontée au niveau du détail du prix de VALO-PF002 (filière F2).
Résultat, le coût de fabrication = coût de production de VALO-MP009 + Prix de VALO-RM005 + 50% du prix VALO-RH005 + 50% du prix de VALO-MP010
= 4 EUR + 1 EUR + 0.5 EUR + 0.5 EUR = 6 EUR
Pour le chemin secondaire (ou de contrôle), le coût de contrôle a été calculé sur le niveau précédent. Donc le détail de ce coût de contrôle (2 EUR), à savoir VALO-RH005 et VALO-PP005 est rattaché automatiquement au prix de VALO-PF002 (filière F2) dans le détail des prix article de GAAX.
Donc le coût de production de l'article VALO-PF002 sur la filière F2 est égal au coût de fabrication + le coût de contrôle = 6 EUR +2 EUR= 8 EUR
Composition du prix de l'article VALO-PF002 (filière F2) dans GAAX :
| Composant | Chemin origine | Prix |
|---|---|---|
| VALO-RH005 | PRD2 | 0,50 |
| VALO-MP010 | PRD2 | 0,50 |
| VALO-RM005 | PRD2 | 1,00 |
| VALO-MP009 | PRD2 | 1,00 |
| VALO-RM009 | CTL2 | 1,00 |
| VALO-PP009 | CTL2 | 1,00 |
| VALO-RH009 | CTL2 | 1,00 |
| VALO-RH005 | CTL2 | 1,00 |
| VALO-PP005 | CTL2 | 1,00 |
Valorisation d'un article pouvant être fabriqué de différentes manières
Quand la sélection des fabrications à valoriser trouve plusieurs procédés de fabrication pour le même article, et que ces procédés sont référencés sur le même chemin de valorisation, et même si l'utilisateur ne l'a pas spécifié, un coût moyen de production est calculé et stocké dans GAAX.
Il ne faut pas confondre le coût moyen avec le calcul du prix moyen qui met en jeu des procédés sans prendre en compte leur chemin de valorisation. De plus, le calcul du prix moyen doit être explicitement demandé pour être réalisé.
Principe : l'article A a plusieurs coûts de fabrication, un pour chaque procédé de fabrication et un coût de contrôle. Si tous ces procédés font partie de la sélection des fabrications :
- procédé n°1 : Coût de fabrication P1 ;
- procédé n°2 : Coût de fabrication P2 ;
- procédé n°3 : Coût de fabrication P3 ;
- contrôle : Coût de contrôle C1.
La quantité de chaque procédé est prise au niveau de la formule de fabrication :
- procédé n°1 : Quantité Q1 ;
- procédé n°2 : Quantité Q2 ;
- procédé n°3 : Quantité Q3.
Le coût moyen de production est calculé de manière suivante : Coût moyen de production de l'article A, formule = ((P1*Q1+P2*Q2+P3*Q3) +(Q1+Q2+Q3)*C1)) / (Q1+Q2+Q3)
Dans notre exemple la fabrication VALO-CO001 (numéro 6 et 11 du tableau de la liste des fabrications à réaliser) :

(Procédé de Fabrication 1)

(Procédé de Fabrication 2)
Coût de fabrication du procédé 1 = 0.5 EUR
Coût de fabrication du procédé 2 = 5.5 EUR
Coût de contrôle de l'article = 2 EUR
Admettons que la quantité fabriquée du procédé 1 soit de 4 et celle du procédé 2 de 10, on obtient le coût de production suivant :
(Coût de fabrication du procédé 1 x 4 + Coût de fabrication du procédé 2 x 10 + (10+4) x Coût de contrôle) / (10+4) = (0.5 EUR x 4 + 5.5 EUR x 10 + 14x2 EUR) / 14 = 6.07 EUR
La composition des prix standard du produit VALO-CO001 dans GAAX comprendra la composition du procédé 1 et celle du procédé 2.
Conditions de calcul du prix moyen
Pour calculer un prix moyen, il faut que :
- l'utilisateur coche la case "Calcul prix moyen" ;
- tous les critères nécessaires dans l'écran de calcul prix moyen (TSCPM)) soient saisis.
Pour un article donné, le type de prix saisi dans les critères nécessaires doit être défini dans l'association type-fonction-objectif (GOFT) pour l'objectif de lecture des prix.
Les articles pour lesquels le calcul des prix moyens s'effectue, sont ceux qui ont une fonction de valorisation dans l'article par établissement (GAAE) qui recherche les prix référencés sur le type de prix saisi dans les critères nécessaires.
Attention : au moment de la recherche du type de prix en lecture pour un article, le traitement utilise le critère de choix "Prix : Réel, Estimé ou Réel/Estimé".
Le type de prix des critères nécessaires doit avoir la caractéristique "Prix réel" dans GTPX si le choix "Réel" ou "Réel/Estimé" est positionné. Dans le cas contraire, il devra être "estimé".
Principe de calcul du prix moyen
Pour les articles de catégorie "AR", le prix moyen est calculé pour l'article par établissement (GAAE), sans tenir compte de la filière et du site pouvant différencier deux articles de production (GARPP) de même code et sans tenir compte du chemin de valorisation.
Un article pouvant être fabriqué de différentes manières sur plusieurs formules (une formule étant identifiée par l'article leader, le chemin et la date de validité), son prix moyen correspond à la moyenne des prix des différentes fabrications possibles, pondérées par les quantités correspondant à chaque fabrication, plus le coût de contrôle pour la quantité fabriquée totale.
Le choix de l'origine de ces quantités est également paramétrable et peuvent être prises dans les plans (détails de ligne de plan) ou dans les ordres (lignes d'ordre) suivant le paramétrage du calcul du prix moyen (TSCPM).
Information complémentaire : pour les procédés de fabrication ne figurant pas dans les plans ou les ordres de la sélection, les quantités prises en compte restent théoriques et correspondent aux quantités définies au niveau de la formule de fabrication.
Exemple : l'article A a plusieurs prix, un pour chaque procédé de fabrication. Ces différents prix doivent avoir été calculés à un ou des niveaux antérieurs par le même traitement :
- procédé n°1 : Prix P1 ;
- procédé n°2 : Prix P2 ;
- procédé n°3 : Prix P3.
Coût de contrôle de l'article A : Prix C1.
Le prix moyen devant être calculé suivant les données du plan (sélection des données origine pour le calcul du prix moyen), on se retrouve avec les quantités suivantes venant des plans :
- procédé n°1 : Quantité Q1 ;
- procédé n°3 : Quantité Q3.
Le procédé n°2 n'étant pas référencé dans la sélection des plans, sa quantité Q2 sera celle définie au niveau de la formule de fabrication.
Le prix moyen est calculé de la manière suivante :
Formule = ((P1*Q1+P2*Q2+P3*Q3) +(Q1+Q2+Q3)*C1)) / (Q1+Q2+Q3)
Ce prix moyen est référencé au niveau des prix des articles (GAAX) pour chaque article de production rattaché à l'article stocké A sur le chemin moyen préciser dans paramétrage du calcul du prix moyen (TSCPM).
Mise en application sur l'exemple
Dans les exemples ci-dessous, le procédé 1 est sur le chemin de valorisation PRD1 et le produit fabriqué est VALO-PF001 sur la filière F1. Tandis que le procédé 2 est sur le chemin de valorisation PRD2 et le produit fabriqué est VALO-PF001 sur la filière F2. Ces deux produits sont de plus haut niveau.

(Procédé de Fabrication 1)

(Procédé de Fabrication 2)
Les coûts ci-dessous sont pris à titre d'exemple mais ne correspondent pas aux vrais coûts qui auraient pu être calculés si la valorisation de l'exemple avait été faite entièrement.
Coût de fabrication du procédé 1 = 100 EUR
Coût de fabrication du procédé 2 = 20 EUR
Coût de contrôle de l'article = 0 EUR
Admettons que la quantité fabriquée du procédé 1 soit de 10 et celle du procédé 2 de 5, on obtient le coût de production suivant :
(Coût de fabrication du procédé 1 x10 + Coût de fabrication du procédé 2 x 5 + (10+5) x Coût de contrôle) / (10+5) = (100 EUR x 10 + 20 EUR x 5 + 15x0 EUR) / 15 = 73.333 EUR
La composition du prix standard du produit VALO-PF001 sur la filière F1 ou sur la filière F2 dans GAAX comprendra la composition du procédé 1 et celle du procédé 2 et sera créée sur le chemin moyen.
Mise à jour des prix dans GAAX, GFAX et GAPX
Les prix sont mis à jour dans les prix des formules (GFAX), ainsi que dans les compositions des prix des formules (QAICPSF). Ces prix correspondent aux coûts de contrôle ou de fabrication des matières ou produits.
Dans la composition des prix des formules est référencé l'ensemble des produits entrant dans la composition du coût de fabrication ou de contrôle suivant le chemin (ensemble des produits à répartir), en précisant :
- la quantité répartie nécessaire à la fabrication ;
- la formule à l'origine de la répartition ;
- l'opération (code opération et numéro de séquence) à laquelle est rattaché le produit à répartir.
Le prix de la fabrication est référencé dans le prix des formules (GFAX) et correspond au cumul des montants des compositions des prix de la formule (QAICPSF), pour une fabrication à l'unité.
Si la case "Mise à jour des prix de production" est cochée, une mise à jour des prix est faite dans les prix des articles (GAAX), ainsi que dans les compositions des prix des articles (QAICPSA).
Dans la composition des prix des articles est référencé l'ensemble des produits entrant dans le coût de contrôle et les produits entrant dans le coût de fabrication (ou prix d'achat si on est sur une matière contrôlée).
Cette mise à jour dans GAAX est faite lorsque tous les coûts de fabrication ou contrôle sont calculés pour un chemin de valorisation pour l'article de production (GARPP). Dans le cas d'une mise à jour d'un prix moyen, il faut que tous les coûts de fabrication ou de contrôle soient calculés pour tous les chemins de valorisation et pour tous les articles de production rattachés à l'article stocké.
Quelques différences existent entre la composition des prix des articles et celle des prix moyens :
- pour le coût de fabrication, la quantité fabriquée correspond à la quantité référencée dans la ligne de fabrication, alors que pour le prix moyen, elle est systématiquement égale à 1 ;
- dans les deux cas, l'opération référence l'opération de formule (QAIFNO) du produit à répartir. Pour le prix des fabrications, elle correspond à l'opération de la formule de fabrication traitée, alors que pour le prix moyen, c'est l'opération de la formule à l'origine de la répartition.
A noter : il est possible, de mettre également le prix à date (GAPX) à jour en le spécifiant à la soumission. La mise à jour du prix à date est faite à partir de l'article de production dont la filière (GFLR) et le site (GSIT) ont la caractéristique "Valorisation" cochée.
Important : Lors de la mise à jour des prix dans GAAX ou GFAX, la version est renseignée avec celle spécifiée au niveau de la soumission. A noter que la version figée est cochée lorsque la mise à jour du prix stock est demandée à la soumission.
Description du compte-rendu
Les extraits de compte-rendu ci-dessous n'ont aucun rapport avec l'exemple. Ils permettent d'illustrer les commentaires.
Le compte-rendu se décompose en 3 grandes parties.
1 - Listes des fabrications à valoriser :

Cette partie décrit la liste des fabrications à valoriser (résultat de la partie "Sélection des fabrications" en spécifiant la formule à laquelle il est rattaché ainsi que l'opération si on est sur un coproduit. Chacune de ces fabrications est rattachées à un numéro pour faciliter la recherche dans l'édition. Un résumé du nombre de formules traitées et de produits à valoriser est également édité.
2 - Détail de la valorisation de chaque fabrication dans l'ordre de calcul :

Cette partie décrit la valorisation de chacune des fabrications avec les composants rentrant dans sa composition ainsi que la quantité, le prix et le type de prix de ceux-ci. C'est à ce niveau que d'éventuelles erreurs peuvent être éditées. A la fin de cette partie un récapitulatif du nombre de produits valorisés, de prix moyens calculés, d'erreurs et d'éventuelles anomalies est édité.
3 - Listes des fabrications qui n'ont pas pu être valorisées :

Cette partie récapitule les fabrications qui n'ont pas pu être valorisées, soit à cause d'un message d'erreur (voir dans la deuxième partie du compte-rendu l'erreur qui est ressortie), soit pour un problème autre (voir ci-dessous).
Pourquoi la fabrication n'est pas présente dans le compte-rendu ?
Plusieurs explications à cela :
Pour qu'un produit soit valorisé, il faut qu'au moins une partie des consommations lui soit affectée. Dans ce cas, cela veut dire qu'aucun produit ne rentre dans la composition de la fabrication (voir le calcul des répartitions des lignes de formule).
La sélection n'a pas pris en compte la fabrication (voir paragraphe sur la "Sélection des fabrications à valoriser"). Attention le traitement n'est pas multi-niveaux, il ne valorise que les fabrications des formules ramenées.
Pourquoi la fabrication n'a pas pu être valorisée ?
Plusieurs explications à cela :
Un message d'erreur est remonté dans le compte-rendu. Dans ce cas, voir la documentation du message en question.
Un produit de niveau inférieur n'a pas pu être valorisé. Dans ce cas, rechercher tous les produits rentrant dans la composition de la fabrication et regarder pourquoi ils n'ont pas été valorisés.