Présentation
Une page objet présente une vision 360° de toutes les informations pertinentes relatives à un objet et ses caractéristiques détaillées au sein d'une seule interface.
Exemples d'objets : Client, Article, Contrat, etc.
Pour afficher des informations choisir, dans la liste déroulante, l'élément à afficher dans la page objet.
Seules les informations auxquelles les utilisateurs ont accès sont affichées.
Le contenu est catégorisé en deux parties :
- "Activité" avec les données d'exploitation ;
- "Fiche" avec les caractéristiques de l'objet.
Chaque catégorie peut contenir plusieurs pages dont une page "Résumé" constituée de cartes qui visualisent vos données. Il existe différents types de carte pour répondre à vos besoins (exemples : indicateurs, compteurs, listes, etc.).
L'accès à toute autre transaction en relation avec l'objet est possible sans quitter la page courante. Pour ce faire, cliquez sur les liens dans les cartes ou dans le menu disponible à gauche de la page. Les données visualisées dans les transactions ainsi ouvertes sont sélectionnées en utilisant une variante.
Vous pouvez ainsi interagir avec les différents composants de l'objet (visualiser, modifier ou créer des données complémentaires).
La personnalisation permet l'ajout ou la suppression de cartes dans la partie "Résumé". Pour plus d'informations, voir le paramétrage d'une page objet.
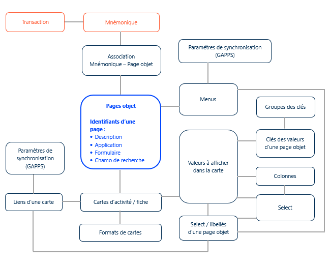
Définition, paramétrage d'une page objet

GTRA - Transactions
GMNU - Mnémoniques
GAPAM - Association d'un mnémonique et d'une page objet
GAPCA - Cartes des pages objet
GAPCV - Valeurs à afficher dans la carte
GAPDC - Dictionnaire des clés des pages objet
GAPGC - Groupes des clés des pages objet
GAPCLO - Liens à afficher dans la carte
GAPPSC - Paramètres de synchronisation des liens des cartes
GAPOM - Menus des pages objet
GAPPSM - Paramètres de synchronisation des menus
GAPRE - Référence Select/Libellé pour une page objet
GAPCS - Requête SQL des pages objet
GAPCC - Colonnes des requêtes SQL des pages objet