Sommaire
Ecriture de récupération d'acompte
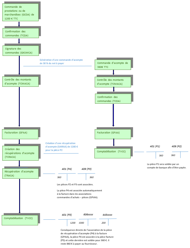
Pour chacune des récupérations d'acompte (SAIRAA) liées aux commandes de la facture et qui sont non traitées, il est créé une écriture de récupération d'acompte selon le paramétrage de transfert en comptabilité des achats donné par le type de ventilation (GTVCA) saisi à la soumission.
Ce type de ventilation doit obligatoirement être défini en "Récupération d'acompte".
L'écriture de récupération d'acompte est créée dans le sas des écritures (GECT) et elle est ensuite intégrée (TECT), afin d'avoir l'écriture (GECR), les mouvements (GMVC) et les pièces (GPIE).
Les principales informations de l'en-tête de l'écriture sont renseignées de la façon suivante :
- numéro d'écriture : affecté automatiquement à partir des numéros d'écriture de transfert (GNET) et du type d'écriture d'imputation donné par le type de ventilation (GTVCA) ;
- journal : égal au journal d'imputation donné par le type de ventilation (GTVCA) ;
- type de pièce : égal au type de pièce d'imputation donné par le type de ventilation (GTVCA) ;
- numéro de pièce : affecté automatiquement à partir des numéros de pièce pour le transfert en comptabilité (GNPIG) pour le type de pièce d'imputation donné par le type de ventilation (GTVCA) ;
- type de mouvement : égal au type d'écriture d'imputation donné par le type de ventilation (GTVCA) ;
- date comptable : affectée en fonction du type de ventilation (GTVCA) ;
- date d'échéance : égale à la date d'échéance de la récupération d'acompte (SAIRAA) ;
- date d'émission : affectée en fonction du type de ventilation (GTVCA) ;
- libellé : affecté en fonction du type de ventilation (GTVCA).
Pour chaque mouvement correspondant à la pièce d'acompte à récupérer (numéro de pièce, numéro d'échéance), il est créé un mouvement au crédit pour l'écriture de récupération d'acompte.
Les principales informations de ces mouvements sont renseignées à partir des mouvements de la pièce d'acompte à récupérer et du paramétrage du type de ventilation (GTVCA) :
- compte : égal au compte du mouvement correspondant à la pièce d'acompte à récupérer (compte défini en génération de pièces et en TVA interdite) ;
- CGR A : égal au CGR A du mouvement correspondant à la pièce d'acompte à récupérer si le compte est suivi en analytique ;
- CGR B : égal au CGR B du mouvement correspondant à la pièce d'acompte à récupérer si le compte est suivi en analytique ;
- poste : égal au poste du mouvement correspondant à la pièce d'acompte à récupérer si le CGR B du mouvement est renseigné ;
- tiers : tiers de paiement ou tiers de facturation de la facture selon le paramétrage du type de ventilation (GTVCA) pour l'envoi des tiers et adresse de paiement ;
- montant crédit : (montant débit du mouvement correspondant à la pièce d'acompte à récupérer / montant débit de la pièce d'acompte) * montant saisi pour la récupération d'acompte ;
- informations TVA (code, base, montant, ...) : non renseignés car le compte du mouvement correspondant à la pièce d'acompte est défini en TVA interdite ;
- libellé : affecté en fonction du type de ventilation (GTVCA).
Une pièce (GPIE) est créée pour chacun des comptes des mouvements défini en génération de pièce.
Les principales informations sont renseignées de la façon suivante :
- numéro de la pièce : numéro de pièce affecté sur l'écriture ;
- numéro d'échéance : égal à 1 pour le premier mouvement dont le compte est défini en génération de pièce, puis il est incrémenté de 1 en 1 ;
- compte : égal au compte du mouvement ;
- montant crédit : somme des montants crédits des mouvements pour le compte de la pièce ;
- tiers et adresse auxiliaire : tiers et adresse de facturation ou tiers et adresse de paiement de la facture selon le paramétrage du type de ventilation (GTVCA) pour l'envoi des tiers et adresse de paiement ;
- informations règlement (mode, délai, date) : non renseignés ;
- date comptable : date comptable de l'écriture ;
- date d'émission : date d'émission de l'écriture ;
- tiers et adresse de paiement : tiers et adresse de facturation ou tiers et adresse de paiement de la facture selon le paramétrage du type de ventilation (GTVCA) pour l'envoi des tiers et adresse de paiement ;
- tiers et adresse concerné : tiers et adresse de facturation ou tiers et adresse de paiement de la facture selon le paramétrage du type de ventilation (GTVCA) pour l'envoi des tiers et adresse concerné ;
- tiers et adresse associé : tiers et adresse de facturation ou tiers et adresse de paiement de la facture selon le paramétrage du type de ventilation (GTVCA) pour l'envoi des tiers et adresse associé.
Chacune des pièces ainsi créée est associée à la pièce d'acompte (GPIA).
De plus, un mouvement est créé au débit.
Les principales informations sont renseignées de la façon suivante :
- compte : égal au compte collectif de la récupération d'acompte (SAIRAA) ;
- CGR A : égal au CGR A de la récupération d'acompte (SAIRAA) s'il est renseigné et si le compte est suivi en analytique ;
- CGR B : égal au CGR B de la récupération d'acompte (SAIRAA) s'il est renseigné et si le compte est suivi en analytique ;
- poste : non renseigné ;
- tiers : tiers de paiement ou tiers de facturation de la facture selon le paramétrage du type de ventilation (GTVCA) pour l'envoi des tiers et adresse de paiement ;
- montant débit : montant de la récupération d'acompte (SAIRAA) ;
- libellé : affecté en fonction du type de ventilation (GTVCA).
Si le compte de ce mouvement est défini en génération de pièce, une pièce (GPIE) est créée dont les informations principales sont renseignées de la façon suivante :
- numéro de la pièce : numéro de pièce de l'écriture ;
- numéro d'échéance : incrémenté de 1 ;
- compte : égal au compte du mouvement ;
- montant débit : montant de la récupération d'acompte (SAIRAA) ;
- tiers et adresse auxiliaire : tiers et adresse de facturation ou tiers et adresse de paiement de la facture selon le paramétrage du type de ventilation (GTVCA) pour l'envoi des tiers et adresse de paiement ;
- informations règlement (mode, délai, date) : informations règlement de la récupération d'acompte (SAIRAA) ;
- domiciliation : domiciliation de la récupération d'acompte (SAIRAA) ;
- date comptable : date comptable de l'écriture ;
- date d'émission : date d'émission de l'écriture ;
- tiers et adresse de paiement : tiers et adresse de facturation ou tiers et adresse de paiement de la facture selon le paramétrage du type de ventilation (GTVCA) pour l'envoi des tiers et adresse de paiement ;
- tiers et adresse concerné : tiers et adresse de facturation ou tiers et adresse de paiement de la facture selon le paramétrage du type de ventilation (GTVCA) pour l'envoi des tiers et adresse concerné ;
- tiers et adresse associé : tiers et adresse de facturation ou tiers et adresse de paiement de la facture selon le paramétrage du type de ventilation (GTVCA) pour l'envoi des tiers et adresse associé.
La pièce ainsi générée est associée à la commande en cours de facturation dans les associations commandes d'achats - pièces (GPIAA). La comptabilisation de la facture (TVCC) qui va suivre va, grâce à cette association, associer la pièce de récupération à la pièce de facture afin de réduire le montant à payer au fournisseur.
Schéma :

Mise à jour de la récupération d'acompte
Une fois, l'écriture de récupération d'acompte générée, la récupération d'acompte (SAIRAA) est mise à jour afin d'indiquer qu'elle a été traitée : le statut est égal à "T".
Mise à jour des commandes
Si le traitement se déroule sans anomalie, l'étape des commandes est mise à jour : elle est égale à l'étape du traitement.
La mise à jour est réalisée si l'étape de la commande est strictement inférieure à l'étape du traitement. Le traitement ne peut être effectué qu'une seule fois.
Mise à jour, sur la commande, de la date de la dernière étape réalisée, elle est égale à la date à laquelle est exécuté le traitement.
Historique de l'étape
Comme pour toutes les transactions référencées dans les étapes, possibilité de conserver, au niveau de la commande, une trace de l'étape réalisée. Création de cet historique en indiquant le numéro de l'étape, l'utilisateur ayant effectué l'étape, ainsi que la date et l'heure de réalisation de l'étape.
C'est lors de la définition de l'étape par classe (GETCA) que vous indiquez si la mémorisation est active ou non.
Traitement d'une liste de commandes
Lorsque le traitement s'est déroulé sans anomalie pour au moins une facture et qu'il est lancé par liste, modification de la liste pour indiquer la dernière étape réalisée.
Mise à jour de l'étape : elle est égale à l'étape du traitement de contrôle des factures payées.
Mise à jour de la date de dernier traitement.
Mise à jour de l'utilisateur ayant réalisé le traitement.
Mise à jour du dernier traitement réalisé.