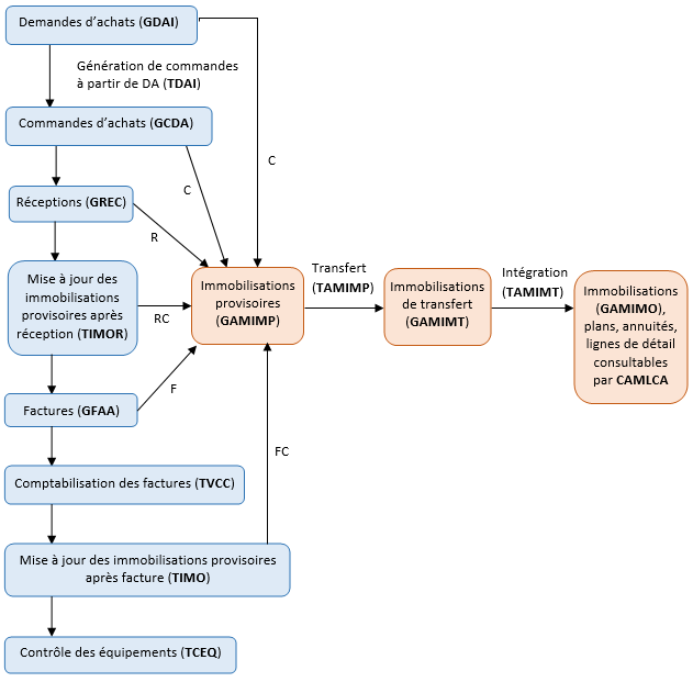
- Principe
- Création des fiches d'immobilisations provisoires
- Mise à jour des fiches d'immobilisations provisoires
- Cas particulier des équipements
Principe

Les fiches d'immobilisations provisoires peuvent être créées manuellement en saisie de commandes (GCDA) ou automatiquement lors de la réception (GREC) ou de la facturation (GFAA).
La création n'est possible que pour les lignes immobilisables. Ce sont les lignes pour lesquelles :
- l'option "Influence sur immobilisation" du mode d'achat de la ligne est activée ;
- le type d'immobilisation de la ligne de commande (GLCA) est renseigné ;
- le type de transfert de la ligne est défini avec l'option "Création immobilisation/location" du paramétrage de la création des immobilisations (GAMPCI) égale à "I" ou "D".
Toutefois, une ligne non immobilisable peut être rendue immobilisable et ainsi, une fiche d'immobilisation provisoire peut être créée manuellement en commande, en réception ou en facture.
Exemple : une chaise n'est pas immobilisable, mais un lot de 20 chaises l'est.
Tout le paramétrage de la création ou de la mise à jour automatique des fiches d'immobilisations est donné par la gestion de paramétrage de la création des immobilisations (GAMPCI) pour le type de transfert de la ligne de commande.
Commande :
En saisie de commandes, la création des fiches d'immobilisations est facultative et manuelle. Pour créer une fiche d'immobilisation dès la saisie de la commande, il est nécessaire d'aller dans la gestion des immobilisations provisoires (GAMIMP), accessible à partir des lignes de commandes (GLCA), et de saisir les informations concernant la fiche d'immobilisation.
Ces fiches créées manuellement, lors de la saisie de la commande, ont un code traitement égal à "C".
Réception :
En réception, une action n'est réalisée sur les fiches d'immobilisations que si le paramétrage le permet (occurrence CREIMO du paramètre AUTSAREC).
Si la fiche d'immobilisation existe déjà (fiche créée manuellement en commande), elle est mise à jour avec les informations de la réception (quantité, montant, date d'acquisition, compte, TVA, type d'immobilisation, type d'amortissement, plan d'amortissement comptable, plan associé, regroupement d'immobilisation, paramètres immobilisation 1, 2 et 3, libellés 1, 2, 3, 4 et 5, identifiants 1, 2, 3, 4 et 5, numériques 1, 2 et 3 et dates 1, 2 et 3) et le code traitement passe de "C" à "R", sinon elle est créée automatiquement avec un code traitement égal à "R".
Le nombre de fiches d'immobilisations créées dépend de l'option "Eclatement suivant la quantité" de GAMPCI :
- si active, il est créé autant de fiches d'immobilisations que la quantité réceptionnée. La quantité de chaque fiche est égale à 1 ;
- sinon, une seule fiche d'immobilisation est créée avec la quantité égale à la quantité réceptionnée.
Par exemple, si la quantité réceptionnée est égale à 10, création de 10 fiches d'immobilisations avec la quantité égale à 1 ; sinon une seule fiche d'immobilisation est créée avec la quantité égale à 10.
Dans le cas particulier des équipements, il est tout le temps créé une fiche d'immobilisation pour un équipement, la quantité de chaque fiche est alors égale à 1.
Facture :
Les fiches d'immobilisations en facture sont créées automatiquement quel que soit le paramétrage.
Si la fiche d'immobilisation a été créée auparavant (en commande ou en réception), elle est mise à jour avec les informations de la facture (quantité, montant, date d'acquisition, compte, TVA, type d'immobilisation, type d'amortissement, plan d'amortissement comptable, plan associé, regroupement d'immobilisation, paramètres immobilisation 1, 2 et 3, libellés 1, 2, 3, 4 et 5, identifiants 1, 2, 3, 4 et 5, numériques 1, 2 et 3 et dates 1, 2 et 3 ) et le code traitement passe à "F", sinon elle est créée automatiquement avec un code traitement égal à "F".
Comme en réception, le nombre de fiches d'immobilisations créées dépend de l'option "Eclatement suivant la quantité" de GAMPCI :
- si active, il est créé autant de fiches d'immobilisations que la quantité facturée. La quantité de chaque fiche est égale à 1 ;
- sinon, une seule fiche d'immobilisation est créée avec la quantité égale à la quantité facturée.
Par exemple, si la quantité facturée est égale à 10, création de 10 fiches d'immobilisations avec la quantité égale à 1 ; sinon une seule fiche d'immobilisation est créée avec la quantité égale à 10.
Si les fiches d'immobilisations ont été créées en réception et si l'option est active, le nombre de fiches d'immobilisations est égal à la quantité reçue car, dans ce cas, le traitement de solde des commandes d'achats après facture (TSOLF) reporte, sur la sous-commande solde, les fiches d'immobilisations correspondant à la différence entre la quantité facturée et la quantité reçue.
Une fois les fiches d'immobilisations provisoires créées, un traitement après réception (TIMOR) et/ou après facture (TIMO) met à jour les fiches afin de renseigner les informations qui n'ont pu être affectées auparavant. Ces traitements mettent respectivement le code traitement des fiches à "RC" et "FC".
Tant que le traitement après facture n'a pas été réalisé (code traitement égal à "FC"), la fiche d'immobilisation ne peut pas devenir définitive.
Pour qu'elle le devienne, elle doit être transférée dans les immobilisations définitives (GAMIMO). Ce transfert s'effectue soit directement soit en passant par la table d'interface, cela dépend de la valeur testée 1 du paramètre AMTIMP occurrence TYPTRF :
- "O" : le transfert s'effectue directement dans les immobilisations définitives (GAMIMO) via le traitement de transfert des immobilisations provisoires (TAMIMP) ;
- "N" : le transfert s'effectue dans un premier temps dans les immobilisations de transfert (GAMIMT) via le traitement de transfert des immobilisations provisoires (TAMIMP), puis l'intégration dans les immobilisations définitives (GAMIMO) s'effectue via le traitement de transfert des immobilisations définitives (TAMIMT).
Création des fiches d'immobilisations provisoires
Lors de la création automatique d'une fiche d'immobilisation, les informations suivantes sont renseignées :
- Type d'amortissement : type d'amortissement de la ligne ;
- Type d'immobilisation : type d'immobilisation de la ligne ;
- Regroupement d'immobilisation : regroupement d'immobilisation de la ligne si renseigné, sinon affecté en fonction du paramétrage de la création des immobilisations (GAMPCI) pour le type de transfert de la ligne ;
- Plan d'amortissement comptable : plan d'amortissement de la ligne ;
- Intitulé complet : intitulé de la ligne ;
- Intitulé réduit : intitulé de la ligne tronqué à 20 caractères ;
- Compte d'immobilisation : compte de la ligne ;
- Numéro de ligne : numéro de la ligne ;
- Article : article de la ligne ;
- Taxe : taxe de la ligne ;
- Date d'acquisition : date paramétrée dans la gestion de paramétrage (GAMPCI) ;
- Montant d'achat HT : montant réceptionné si la fiche d'immobilisation est créée en réception et montant facturé si la fiche d'immobilisation est créée en facture. Si la fiche est créée en réception, ce montant est mis à jour, lors de la facturation, avec le montant facturé. Dans tous les cas, ce montant est exprimé en devise de référence ;
- Montant immobilisé : montant réceptionné si la fiche d'immobilisation est créée en réception et montant facturé si la fiche d'immobilisation est créée en facture. Si la fiche est créée en réception, ce montant est mis à jour, lors de la facturation, avec le montant facturé. Dans tous les cas, ce montant est exprimé en devise de référence ;
- Quantité : quantité réceptionnée si la fiche d'immobilisation est créée en réception et quantité facturée si la fiche d'immobilisation est créée en facture. Si la fiche est créée en réception, cette quantité est mise à jour, lors de la facturation, avec la quantité facturée ;
- Numéro de commande : numéro de la commande ;
- Fournisseur : fournisseur de la commande ;
- Numéro de réception : numéro de réception de la commande ;
- Numéro de facture : numéro de facture de la commande ;
- Date de réception : date de la réception ;
- Dépôt : dépôt paramétré dans la gestion de paramétrage (GAMPCI) si renseigné, sinon dépôt affecté en fonction de la valeur testée 1 de l'occurrence LOCAL du paramètre AUTODE :
- "B" : le dépôt est égal au plus grand bâtiment (GBAT) existant pour le dépôt de la ligne,
- "D" : le dépôt est égal au dépôt de la ligne,
- "P" : le dépôt n'est pas renseigné ;
- Immobilisation/location : affectée en fonction de la gestion de paramétrage (GAMPCI) ;
- Pièce externe : référence de la facture ;
- Devise : devise de la commande si celle-ci est différente de la devise de référence et de la devise de reporting de l'établissement, sinon non renseignée ;
- Famille : famille paramétrée dans la gestion de paramétrage (GAMPCI) si renseignée, sinon famille par défaut du paramètre FAMAMIMO ;
- Nature : nature paramétrée dans la gestion de paramétrage (GAMPCI) si renseignée, sinon nature par défaut du paramètre NATAMIMO ;
- Rôle : rôle paramétré dans la gestion de paramétrage (GAMPCI) si renseigné, sinon rôle par défaut du paramètre ROLAMIMO ;
- Genre : genre paramétré dans la gestion de paramétrage (GAMPCI) si renseigné, sinon genre par défaut du paramètre GENAMIMO ;
- Information : information paramétrée dans la gestion de paramétrage (GAMPCI) ;
- Paramètre 1 : paramètre 1 immobilisation de la ligne si renseigné, paramètre 1 paramétré dans la gestion de paramétrage (GAMPCI) si renseigné, sinon occurrence par défaut du paramètre PR1AMIMO ;
- Paramètre 2 : paramètre 2 immobilisation de la ligne si renseigné, paramètre 2 paramétré dans la gestion de paramétrage (GAMPCI) si renseigné, sinon occurrence par défaut du paramètre PR2AMIMO ;
- Paramètre 3 : paramètre 3 immobilisation de la ligne si renseigné, paramètre 3 paramétré dans la gestion de paramétrage (GAMPCI) si renseigné, sinon occurrence par défaut du paramètre PR3AMIMO ;
- Achat : achat paramétré dans la gestion de paramétrage (GAMPCI) si renseigné, sinon occurrence par défaut du paramètre ACHAMIMO ;
- Stabilité : stabilité paramétrée dans la gestion de paramétrage (GAMPCI) si renseignée, sinon occurrence par défaut du paramètre STAAMIMO ;
- Taxe professionnelle : taxe professionnelle paramétrée dans la gestion de paramétrage (GAMPCI) si renseignée, sinon taxe professionnelle du type d'amortissement (GAMTAM) de la ligne ;
- Emplacement : emplacement paramétré dans la gestion de paramétrage (GAMPCI) ;
- Libellé 1 : libellé 1 paramétré dans la gestion de paramétrage (GAMPCI) ;
- Libellé 2 : libellé 2 paramétré dans la gestion de paramétrage (GAMPCI) ;
- Libellé 3 : libellé 3 paramétré dans la gestion de paramétrage (GAMPCI) ;
- Libellé 4 : libellé 4 paramétré dans la gestion de paramétrage (GAMPCI) ;
- Libellé 5 : libellé 5 paramétré dans la gestion de paramétrage (GAMPCI) ;
- Identifiant long 1 : Identifiant long 1 paramétré dans la gestion de paramétrage (GAMPCI) ;
- Identifiant long 2 : Identifiant long 2 paramétré dans la gestion de paramétrage (GAMPCI) ;
- Identifiant long 3 : Identifiant long 3 paramétré dans la gestion de paramétrage (GAMPCI) ;
- Identifiant long 4 : Identifiant long 4 paramétré dans la gestion de paramétrage (GAMPCI) ;
- Identifiant long 5 : Identifiant long 5 paramétré dans la gestion de paramétrage (GAMPCI) ;
- Valeur 1 : valeur 1 paramétrée dans la gestion de paramétrage (GAMPCI) ;
- Valeur 2 : valeur 2 paramétrée dans la gestion de paramétrage (GAMPCI) ;
- Valeur 3 : valeur 3 paramétrée dans la gestion de paramétrage (GAMPCI) ;
- Valeur 4 : valeur 4 paramétrée dans la gestion de paramétrage (GAMPCI) ;
- Valeur 5 : valeur 5 paramétrée dans la gestion de paramétrage (GAMPCI) ;
- Valeur 6 : valeur 6 paramétrée dans la gestion de paramétrage (GAMPCI) ;
- Date 1 : date 1 paramétrée dans la gestion de paramétrage (GAMPCI) ;
- Date 2 : date 2 paramétrée dans la gestion de paramétrage (GAMPCI) ;
- Date 3 : date 3 paramétrée dans la gestion de paramétrage (GAMPCI) ;
- Date 4 : date 4 paramétrée dans la gestion de paramétrage (GAMPCI) ;
- Date 5 : date 5 paramétrée dans la gestion de paramétrage (GAMPCI).
Mise à jour des fiches d'immobilisations provisoires
Une fois la fiche d'immobilisation créée automatiquement, les informations manquantes sont renseignées par un traitement par étape.
Ce traitement est facultatif après réception (TIMOR) et obligatoire après facture (TIMO).
Il doit être lancé après réception si les fiches d'immobilisations provisoires peuvent être créées à la réception (occurrence CREIMO du paramètre AUTSAREC). Dans ce cas, il doit être lancé après le traitement de génération des écritures de factures non parvenues (TVCCP).
Après facture, il doit être exécuté après le traitement de comptabilisation de la facture (TVCC).
Après réception, les informations manquantes sont renseignées de la façon suivante par le traitement TIMOR :
- CGR A : CGR A du mouvement correspondant à la ligne de réception. Si les ventilations par CGR (GVCG) sont gérées, il peut y avoir plusieurs mouvements pour une ligne aussi, le CGR A est recherché dans les ventilations comptables. On prend le CGR A de la ventilation qui a le plus grand montant débit ou crédit ;
- CGR B : CGR B du mouvement correspondant à la ligne de réception. Si les ventilations par CGR (GVCG) sont gérées, il peut y avoir plusieurs mouvements pour une ligne aussi, le CGR B est recherché dans les ventilations comptables. On prend le CGR B de la ventilation qui a le plus grand montant débit ou crédit ;
- Date comptable : date comptable du mouvement correspondant à la ligne de réception. On prend la date comptable de la ventilation comptable de facture non parvenue ou d'engagement si l'une d'elles existe ;
- Ecriture : numéro de l'écriture de facture non parvenue.
- Pièce : numéro de pièce de l'écriture de facture non parvenue. Si la pièce est renseignée dans l'écriture mais n'existe pas dans la gestion des pièces (GPIE), le numéro de pièce de l'immobilisation n'est pas renseigné ;
- Numéro d'échéance : numéro d'échéance de la pièce de facture non parvenue si la pièce existe dans la gestion des pièces (GPIE), sinon non renseigné ;
- Pièce externe : si le type de ventilation comptable est paramétré pour envoyer la référence externe alors la pièce est affectée avec la référence de la facture dans le cas du TIMO, sinon elle est affectée avec la référence de la commande. Si le type de ventilation n'envoie pas la référence externe, alors la pièce est affectée avec le numéro de facture dans le cas du TIMO, sinon elle n'est pas affectée ;
- Unité d'oeuvre : unité d'achat de la ligne de commande si le paramétrage de GAMPCI indique que l'unité doit suivre dans l'unité d'oeuvre ;
- Poste : poste de la ligne de commande ;
- Montant des conditions de facturation : il est affecté au prorata de la quantité réceptionnée totale de la ligne. Sont prises en compte toutes les conditions de facturation qui sont définies dans la gestion du paramétrage (GAMPCI) pour le type de transfert de la ligne de commande ;
- Numéro de parc : l'affectation est effectuée selon l'information "Affectation numéro de parc" du type de transfert d'immobilisation (GAMPCI) de la ligne de commande :
- si la case est cochée, le numéro de parc qui a pu être saisi sur la ligne de commande n'est pas pris en compte. Le numéro de parc est affecté automatiquement suivant un compteur. Celui-ci est donné par le paramètre TYPQLFLO occurrence égale à la catégorie de l'article acheté (GATA) de la ligne de commande. Le numéro de parc de la ligne de commande est alors mis à jour avec ce nouveau numéro de parc. Si plusieurs fiches d'immobilisations sont créées (case "Eclatement suivant la quantité de GAMPCI cochée ou cas des équipements), un numéro de parc différent est affecté pour chaque fiche. La ligne de commande est alors mise à jour avec le dernier numéro de parc affecté,
- si la case n'est pas cochée, le numéro de parc est affecté avec le numéro de parc saisi sur la ligne de commande ;
- Code traitement : "RC".
Après facture, les informations manquantes sont renseignées de la façon suivante par le traitement TIMO :
- Gestionnaire : gestionnaire de la commande correspondant aux fonction et rôle définis dans la gestion de paramétrage (GAMPCI) ;
- CGR A : CGR A du mouvement correspondant à la ligne de facture. Si les ventilations par CGR (GVCG) sont gérées, il peut y avoir plusieurs mouvements pour une ligne aussi, le CGR A est recherché dans les ventilations comptables. On prend le CGR A de la ventilation qui a le plus grand montant débit ou crédit ;
- CGR B : CGR B du mouvement correspondant à la ligne de facture. Si les ventilations par CGR (GVCG) sont gérées, il peut y avoir plusieurs mouvements pour une ligne aussi, le CGR B est recherché dans les ventilations comptables. On prend le CGR B de la ventilation qui a le plus grand montant débit ou crédit ;
- Date comptable : date comptable du mouvement correspondant à la ligne de facture. On prend la date comptable de la ventilation comptable de facture ;
- Ecriture : numéro de l'écriture de facture ;
- Pièce : numéro de pièce de l'écriture de facture. Si la pièce est renseignée dans l'écriture mais n'existe pas dans la gestion des pièces (GPIE), le numéro de pièce de l'immobilisation n'est pas renseigné ;
- Numéro d'échéance : numéro d'échéance de la pièce de facture si la pièce existe dans la gestion des pièces (GPIE), sinon non renseigné ;
- Unité d'oeuvre : unité d'achat de la ligne de commande si le paramétrage de GAMPCI indique que l'unité doit suivre dans l'unité d'oeuvre;
- Poste : poste de la ligne de commande ;
- Tiers et adresse : tiers et adresse envoyés en comptabilité (tiers et adresse de paiement ou de facturation de la facture suivant la définition du type de ventilation (GTVCA) utilisé lors du transfert en comptabilité) ;
- Montant des conditions de facturation : il est affecté au prorata de la quantité facturée totale de la ligne. Sont prises en compte toutes les conditions de facturation qui sont définies dans la gestion du paramétrage (GAMPCI) pour le type de transfert de la ligne de commande ;
- Numéro de parc : l'affectation est effectuée selon l'information "Affectation numéro de parc" du type de transfert d'immobilisation (GAMPCI) de la ligne de commande :
- si la case est cochée, le numéro de parc qui a pu être saisi sur la ligne de commande n'est pas pris en compte. Le numéro de parc est affecté automatiquement suivant un compteur. Celui-ci est donné par le paramètre TYPQLFLO occurrence égale à la catégorie de l'article acheté (GATA) de la ligne de commande. Le numéro de parc de la ligne de commande est alors mis à jour avec ce nouveau numéro de parc. Si plusieurs fiches d'immobilisations sont créées (case "Eclatement suivant la quantité de GAMPCI cochée ou cas des équipements), un numéro de parc différent est affecté pour chaque fiche. La ligne de commande est alors mise à jour avec le dernier numéro de parc affecté,
- si la case n'est pas cochée, le numéro de parc est affecté avec le numéro de parc saisi sur la ligne de commande ;
- Code traitement : "FC".
Remarque : Dans le cas d'une facture directe ou d'une ligne ajoutée à la facture, les zones pouvant être renseignées à partir d'un paramètre de commande (GCAPE) ou d'un paramètre des lignes de commandes (GCAPL) sont affectées dans la fiche d'immobilisation par le traitement de mise à jour des immobilisations provisoires après facture (TIMO).
Cas particulier des équipements
Si l'article de la ligne est un équipement (GEQT) et que l'équipement n'est ni géré en unité d'oeuvre ni géré en immobilisation multi-équipements, il est créé autant de fiches d'immobilisations provisoires que d'équipements. La quantité de la fiche est égale à 1.
Exemple :
La quantité réceptionnée est égale à 10, la quantité facturée est égale à 8.
Premier cas : les fiches d'immobilisations sont créées à la réception.
Dix équipements et dix fiches d'immobilisations sont créés lors de la réception. Lors de la facturation, les dix fiches d'immobilisations restent rattachées à la ligne mais lors du traitement de solde des commandes d'achats après facture (TSOLF), une sous-commande solde est générée et deux des équipements précédemment créés passent sur cette sous-commande solde ainsi que les deux fiches d'immobilisations rattachées aux équipements.
Second cas : les fiches d'immobilisations ne sont pas créées à la réception.
Dix équipements sont créés lors de la réception et huit fiches d'immobilisations lors de la facturation. Lors du traitement de solde des commandes d'achats après facture (TSOLF), une sous-commande solde est générée et deux des équipements précédemment créés passent sur cette sous-commande solde.
Si l'équipement est géré en unité d'oeuvre ou géré en immobilisation multi-équipements, une seule fiche d'immobilisation provisoire est créée avec comme quantité la quantité réceptionnée.