Cette transaction permet d'associer un document (sous forme de fichier) à une donnée (équipement, famille, opération, demande d'intervention).
Elle reprend les fonctionnalités de base de la gestion des documents (GTIDOC), avec en plus divers paramétrages propres à la maintenance (héritage, validité, gestionnaire, etc.).
Une visualisation sous forme de diagramme de Gantt est disponible, elle propose un regroupement par type de document et permet de mettre en avant les validités arrivant à terme, suivant un horizon paramétrable (3 mois, par défaut) :
- tâche de couleur rouge : la date de fin est inférieure à la date du jour ;
- tâche de couleur orange : la date de fin est supérieure ou égale à la date du jour, mais sur une marge insuffisante ;
- tâche de couleur verte : la date de fin est supérieure à la date du jour, avec suffisamment de marge.
Le seuil et les couleurs affichées sont personnalisables dans la forme détail "Paramétrage des couleurs" en mode recherche.
Données
Seules les fonctionnalités complémentaires sont documentées ici.
Entité
Cinq entités de documents (GTDEN) sont gérées dans cette transaction.
En fonction de l'entité sélectionnée les données permettant l'identification sont différentes :
- QMDOO : classe de bons de travail, numéro du bon de travail, numéro de la ligne d'opération, numéro de ligne d'ordre ;
- QMDIP : classe de demandes d'interventions, numéro de la demande d'intervention, numéro de la ligne de plan ;
- QMADE : équipement ;
- QMADT : famille équipements, chemin ;
- QMDOP : opération.
Etablissement
Génération
Accessible uniquement pour les entités QMADT, QMADE et QMDOO, cette option permet de définir dans quels cas l'héritage des documents doit être fait :
- génération d'un ordre de maintenance ;
- génération d'un équipement ;
- génération d'une commande d'achats ;
- génération d'une ligne d'achats.
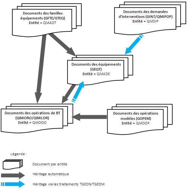
Schéma de l'héritage et de la génération des documents entre entité :

Type
Le type de fichier permet de qualifier le document : image, notice, schéma, etc.
Il permet également de proposer la destination du document (paramètre TYDQMDOC).
Modifiable
Accessible uniquement pour l'entité QMADT, cette option permet d'autoriser ou non, la modification d'un document hérité depuis les familles équipements.
Modèle
Cette option permet de gérer des documents modèles.
Lorsqu'elle est cochée, le document sera dupliqué puis rattaché à la nouvelle entité.
Non accessible pour l'entité QMDOO ou si le type de document (GTDTY) géré n'est pas "basé".
Lien
Cette information, non accessible, permet de différencier les documents associés manuellement de ceux hérités.
N°
Numéro de document.
Validité
Période de validité du document (obligatoire).
Un même document ne peut pas avoir des périodes de validité qui se chevauchent.
Gestionnaire
Origine
Ces zones permettent de visualiser facilement l'entité d'origine, dont le document a été hérité ou généré.
L'entité d'origine peut être une demande d'intervention (GINT), une opération d'ordre de maintenance (QMIORO), une opération modèle (GOPEM), une famille (GFTE) ou un équipement (GEQT).
Les identifiants sont affichés dans les champs prévus, le bouton "Détail" ouvre la transaction associée.
Version
Le numéro de version permet de gérer une version du document. C'est-à-dire que pour une période donnée, on pourra avoir plusieurs versions d'un même document. Cette notion vient en complément des périodes de validité.
Par défaut, la version est égale à 1.
Paramètres standard
Boutons poussoirs
Détail
Ouvre la transaction correspondant à l'entité d'origine.